一网通办、全程网办!北京发出首张重点液态食品道路散装运输准运证
近日,北京市朝阳区市场监管局向辖区某罐车运输经营者核发了全市首张重点液态食品道路散装运输准运证及配套运输容器证明,依托北京“e窗通”平台,实现该许可全国率先“一网通办、全程网办”,以审批服务优化和智慧监管升级,拧紧重点液态食品运输环节的食品安全“安全阀”。
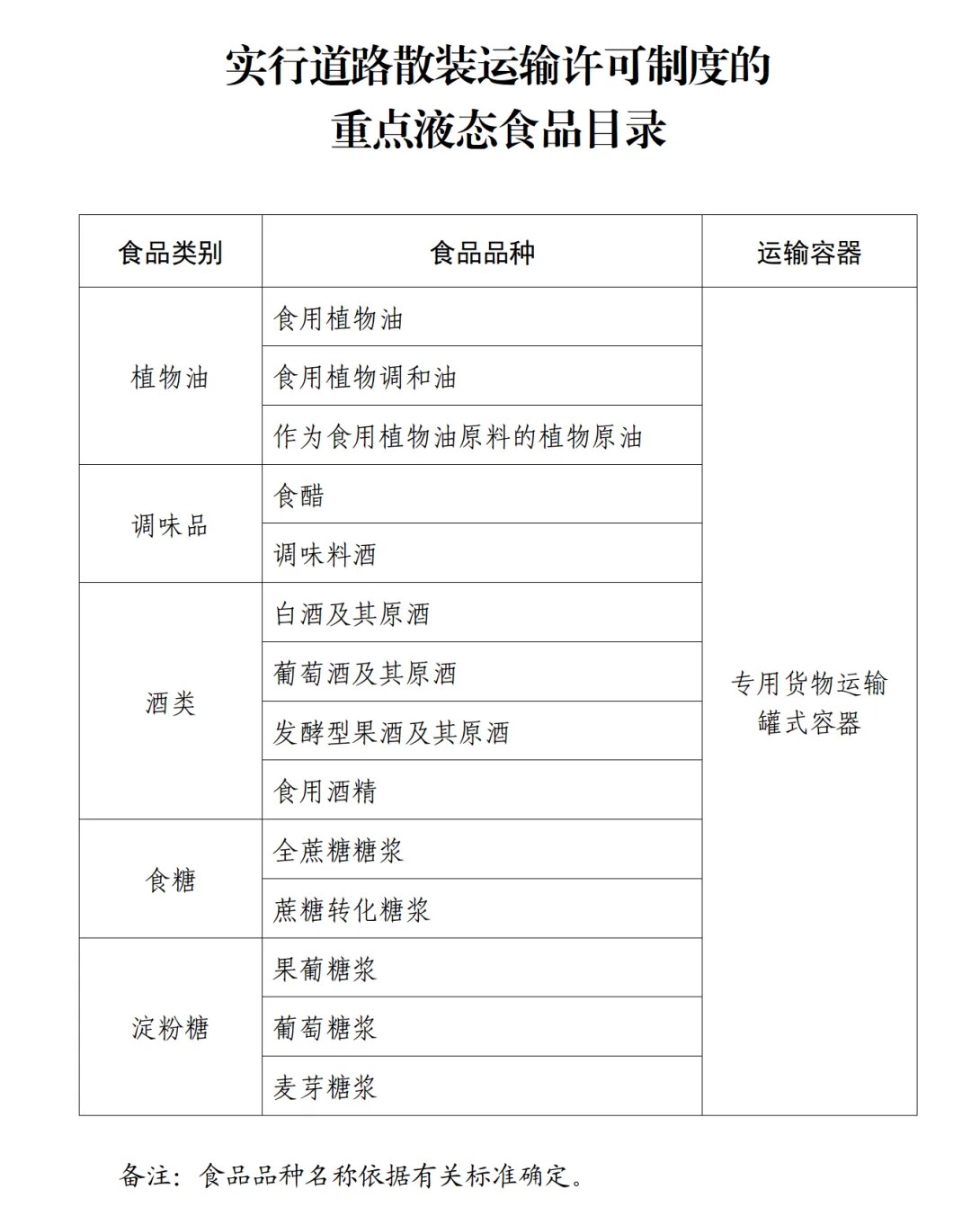
市场监管总局、交通运输部、国家粮食和储备局联合发布的《实行道路散装运输许可制度的重点液态食品目录》,将植物油、酒类等5大类14小类涉及国计民生、消费量大、安全风险相对较高的食品纳入重点液态食品管理。自2026年7月1日起,未取得许可的经营者不得从事相关品类的道路散装运输。

此次我市核发的准运证,是依据《重点液态食品道路散装运输准运管理办法》办理的,标志着重点液态食品道路散装运输许可制度在北京正式落地实施。

严格准入条件,规范运输主体
为严把运输主体准入关,许可设置了严格的申请条件:经营者须配备与运输品类相适应的食品专用运输容器,容器材质符合食品安全国家标准并喷涂醒目“食品专用”或具体食品品种专用标识;拥有熟悉食品安全要求和操作规范的作业人员;建立运输过程控制、人员培训考核、容器清洁维护、文件记录等完善的食品安全管理制度。准运证及配套运输容器证明有效期均为五年,市场监管部门受理申请后将开展现场核查,确保经营者具备合规运营能力。值得注意的是,食品生产经营者使用自有容器运输自己生产经营的重点液态食品,无需申领准运证,但运输容器和过程仍需符合相关规范。
优化审批服务,率先实现“一网通办”
在落实许可制度过程中,北京市市场监管部门将优化服务摆在突出位置,依托“e窗通”企业服务平台,在全国率先实现重点液态食品道路散装运输准运许可“一网通办、全程网办”。企业可在线“一键提交”申请材料,许可结果以电子证书形式“0时差”送达,全流程办理时限大幅压缩。同时,市场监管部门每日在官网更新公示准运证信息,承运车辆的许可状态实时可查,方便收、发货单位随时核验。此前,市场监管部门已完成全市相关运输经营者的全面摸底,通过靠前指导、政策解读,协助企业完善管理制度、落实容器标准,并依规完成审查核查,高效核发了本市首张准运证和运输容器证明。
智慧监管升级,守护食品安全
审批提质的同时,监管也在同步升级。为保障重点液态食品运输全程安全可溯,北京实行运输联单管理制度,要求发货方、承运方、收货方在交付、运输、装卸全流程据实填写并留存重点液态食品道路散装运输联单。发货方需查验承运方准运证及容器合规性,收货方则要核验准运证、运输记录和容器铅封完整性。市场监管部门将强化对三方主体的联动监督检查,借助承运车辆运行轨迹全程定位等技术手段,实现运输环节的全程电子可追溯监管。此外,市场监管部门还通过信用约束强化食品安全监管。将道路运输违规行为纳入企业信用监管记录,与交通、公安等部门实现信息共享,依据信用情况实施食品安全风险分级监管,提升监管质效。
北京市市场监管部门相关负责人表示,首张重点液态食品道路散装运输电子准运证的核发,是北京落实新修订《中华人民共和国食品安全法》、强化食品全链条监管的重要举措。下一步,全市将持续加强政策宣传解读,指导相关经营主体严格执行运输联单管理规范,强化与交通运输等部门的协同联动,聚焦交付、装卸、运输全环节强化监管,严密防范食品安全风险。同时提醒相关罐车运输经营者,抓紧按规申请办理准运许可,确保自7月1日起“持证”合规运营,共同筑牢首都重点液态食品运输环节的食品安全防线。
- 相关新闻